事项名称:设置卫星电视广播地面接收设施审批
  • 办事指南
  • 事项名称

    设置卫星电视广播地面接收设施审批

    设定依据

        1997年8月11日国务院令第228号公布,自1997年9月1日起施行的《广播电视管理条例》第二十六条:安装和使用卫星广播电视地面接收设施,应当按照国家有关规定向省、自治区、直辖市人民政府广播电视行政部门申领许可证。
        1993年10月5日国务院令第129号公布并开始施行的《卫星电视广播地面接收设施管理规定》第三条:国家对卫星地面接收设施的生产、进口、销售、安装和使用实行许可制度。第七条:单位设置卫星地面接收设施的,必须向当地县、市人民政府广播电视行政部门提出申请,报省、自治区、直辖市人民政府广播电视行政部门审批,凭审批机关开具的证明购买卫星地面接收设施。卫星地面接收设施安装完毕,由审批机关发给《接收卫星传送的电视节目许可证》。第八条:个人不得安装和使用卫星地面接收设施。如有特殊情况,个人确实需要安装和使用卫星地面接收设施并符合国务院广播电影电视行政部门规定的许可条件的,必须向所在单位提出申请,经当地县、市人民政府广播电视行政部门同意后报省、自治区、直辖市人民政府广播电视行政部门审批。
        1994年2月3日广播电影电视部令第11号公布的《〈卫星电视广播地面接收设施管理规定〉实施细则》第五条第三款规定:凡需设置卫星地面接收设施接收境外电视节目的单位,必须向当地县级以上(含县级)广播电视行政部门提出申请,经地、市级广播电视行政部门和国家安全部门签署意见后,报所在省、自治区、直辖市广播电视行政部门审批。经审查批准的单位,凭审批机关开具的证明购买卫星地面接收设施。卫星地面接收设施安装完毕,经省、自治区、直辖市广播电视行政部门和国家安全部门检验合格后,由省、自治区、直辖市广播电视行政部门发给《接收卫星传送的境外电视节目许可证》(以下简称《许可证》),并报广播电影电视部、国家安全部备案。此种《许可证》由广播电影电视部统一印制。第十三条:《许可证》不得涂改或者转让。需要改变《许可证》规定的内容或者不再接收卫星传送的电视节目的单位,应按设置卫星地面接收设施接收电视节目的申请程序,及时报请审批机关换发或者注销《许可证》。
        国家广电总局、公安部、信息产业部、外经贸部、海关总署、国家工商总局关于印发《关于进一步加强卫星电视广播地面接收设施管理的意见》的通知(广发外字〔2002〕254号)规定:依法审批设立、使用卫星电视广播地面接收设施接收电视节目的行为。只允许申请接收经国务院广电主管部门批准在我境内落地的境外卫星电视节目,申请单位限于:级别较高、规模较大的教育、科研、新闻、金融、经贸等确因业务工作需要的单位,三星级或国家标准二级以上的涉外宾馆,专供外国人和港、澳、台人士集体办公或居住的公寓等(办公或居住区内境外人士所占比例在80%以上)。按照“一国两制”原则,对接收香港、澳门、台湾卫星电视节目,按接收境外卫星电视节目的审批标准进行审批。个人不得设立、使用卫星电视广播地面接收设施接收卫星电视节目。已具备和当地行政区域性有线电视网联网条件的单位,不再批准其单独设立卫星电视广播地面接收设施接收境内电视节目。

    申请条件

    根据《广播电视管理条例》及《〈卫星电视广播地面接收设施管理规定〉实施细则》第三条规定,申请设置卫星地面接收设施接收卫星传送的电视节目的单位,应当具备下列条件:
    (一)有确定的接收方位、接收内容和收视对象范围。
    (二)有符合国家标准的接收设备。
    (三)有合格的专职管理人员。
    (四)有健全的管理制度。
    根据第四条规定,下列单位和场所可申请设置卫星地面接收设施接收卫星传送的境外电视节目:
    (一)级别较高、规模较大的教育、科研、新闻、金融、经贸等确因工作需要的单位。
    (二)三星级以上的涉外宾馆。
    (三)专供外国人和港、澳、台人士办公或居住的公寓等(办公或居住区内境外人士所占比例在80%以上)。

    办理材料

    根据《〈卫星电视广播地面接收设施管理规定〉实施细则》第四条、第五条,申请设置卫星地面接收设施接收卫星传送的境外电视节目,应当提交以下材料:
    (一)申请报告。
    (二)接收卫星传送的境外电视节目申请表。
    (三)宾馆提供星级证明及旅游管理部门的有关批文;单位提供机构代码证、营业执照及相关证明;境外人员居住的公寓须提供涉外房产证明和住户人护照。
    以上材料一式三份。

    办理地址

    江南区壮锦大道19号江南区政务服务中心文体局窗口

    办理时间

    周一到周五上午900-1200,下午200-500

    联系电话

    0771-4887978

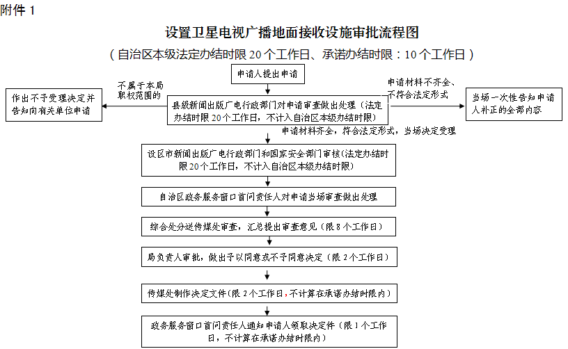
    办理流程

     

     

     

     

    附件2

     

    卫星地面接收设施安装服务

    许可证申请表

     

     

     

     

     

    申请单位:  (盖章)    

     

    填表日期:

     

     

     

     

     

     

    广西壮族自治区新闻出版广电局制

     


    机构名称

    (附企事业单位执照或工商行政部门企业名称核准件)

    营业地址

     

    (附场地证明;如营业地址与注册住所分离,应分别注明)

     

     

    经济

    类型

    □事业单位;□国有企业;□国有控股企业;

    □其他(请简要说明):

    拟申请

    服务区

    □全区范围;                             □非特定用户;

    □地(市)、县(市、区)级行政区域范围    □特定用户;

    (注明市、县):             ;(注明用户):             

    拟申请

    业务类别

    □卫星地面接收设施安装施工;

    □卫星地面接收设施售后服务维修;

    法定代表人

     

    性别

     

    座机

     

    职务名称

     

    出生年月日

     

    手机

     

    国籍/籍贯

     

    身份证号

     

    传真

     

    简历

    (含时段、曾驻任机构及职务、专业技能,附身份证复印件)

     

     

     

    主要经营者

     

    性别

     

    座机

     

    职务名称

     

    出生年月日

     

    手机

     

    国籍/籍贯

     

    身份证号

     

    传真

     

    简历

    (含时段、曾驻任机构及职务、专业技能,附身份证复印件)

     

     

     

    填报机构保证:上表内容真实、有效、合法。主要经营者签字:填报机构盖章(日期)

    主要出资者

    出资方名称

    注册地/国籍籍贯

    出资额(万元)

    所占股份额(%

    合计

     

     

    100%

     

     

     

     

    上级主管单位及股东结构图

     

     

     

    工作人员

    总计:     人,其中初级以上职称专业人员:     人。

    主要专业人员

    主要责任岗位

    姓名

    职务名称

    职称或资质

    专业工作及培训情

    管理总监

     

     

     

     

    节目管理负责人

     

     

     

     

    设施管理负责人

     

     

     

     

    用户管理负责人

     

     

     

     

    工程技术负责人

     

     

     

     

    主要管理制度

     

     

    (附:机构章程、主要管理制度和安全保障措施说明)

    申办

     

    承诺

    我单位保证各项填报内容真实、有效、合法,符合国家有关政策、法规、规章及规定,如变更将按规定办理;承诺将严格遵守法定规范,提供安全、优质、稳定、便捷的卫星地面接收设施安装服务,自觉接受并服从行业主管部门的监督管理。

     

     

    法定代表人(签字):                     (机构公章)

    主要经营者(签字):                           

    联络人(管理总监)

     

    座机

     

    手机

     

    填报机构保证:上表内容真实、有效、合法。主要经营者签字:填报机构盖章(日期)

    省、自治区、直辖市人民政府新闻出版广播影视行政部门或所属主管部门审核意见

    依据《卫星电视广播地面接收设施安装服务暂行办法》等规定,我局于

               日收到申请单位提出的申请材料,经审查,确定其符合有关规定并真实、有效、合法,决定予以受理;经审核,同意按规定程序报请审批。

     

     

    负责人(签字):                  管理部门(盖章)

          

    批复文号

     

    许可证编号

     

    有效期限

               日至            

    发证日期

     

    经手人

     

    领证人

    (非主要经营者领证需提供委托书)

    签名/日期

    就职机构

    座机/手机

     

     

     

    备注

     

     

     

     

     

     

    填表

    注意事项

    1.本表是管理部门进行审批的重要依据,各项内容均需如实填写,不得留空,所附材料每页均应由主要经营者签名并加盖机构公章,保证其内容真实、有效、合法。

    2.本表“主要出资者”一栏中,请填写出资方及其股份比例,事业/企业法人应注明登记注册地,自然人应注明国籍籍贯,并提供相应机构证照复印件或身份证明复印件。

    3.本表一式两份,一份市、县广电行政部门留存,一份报自治区广电行政部门。

    4.如对有关项目含义存有疑问,请向本地广播影视行政部门咨询。

     

返回上一级→